化学真谛坊知识方法热点题型经验政策志愿特别提示 今天给大家分享元素周期律知识点规律汇总知识清单,希望对大家有所帮。...
2025-11-02 69 知识点汇总 高一化学下册!元素周期律+化学键
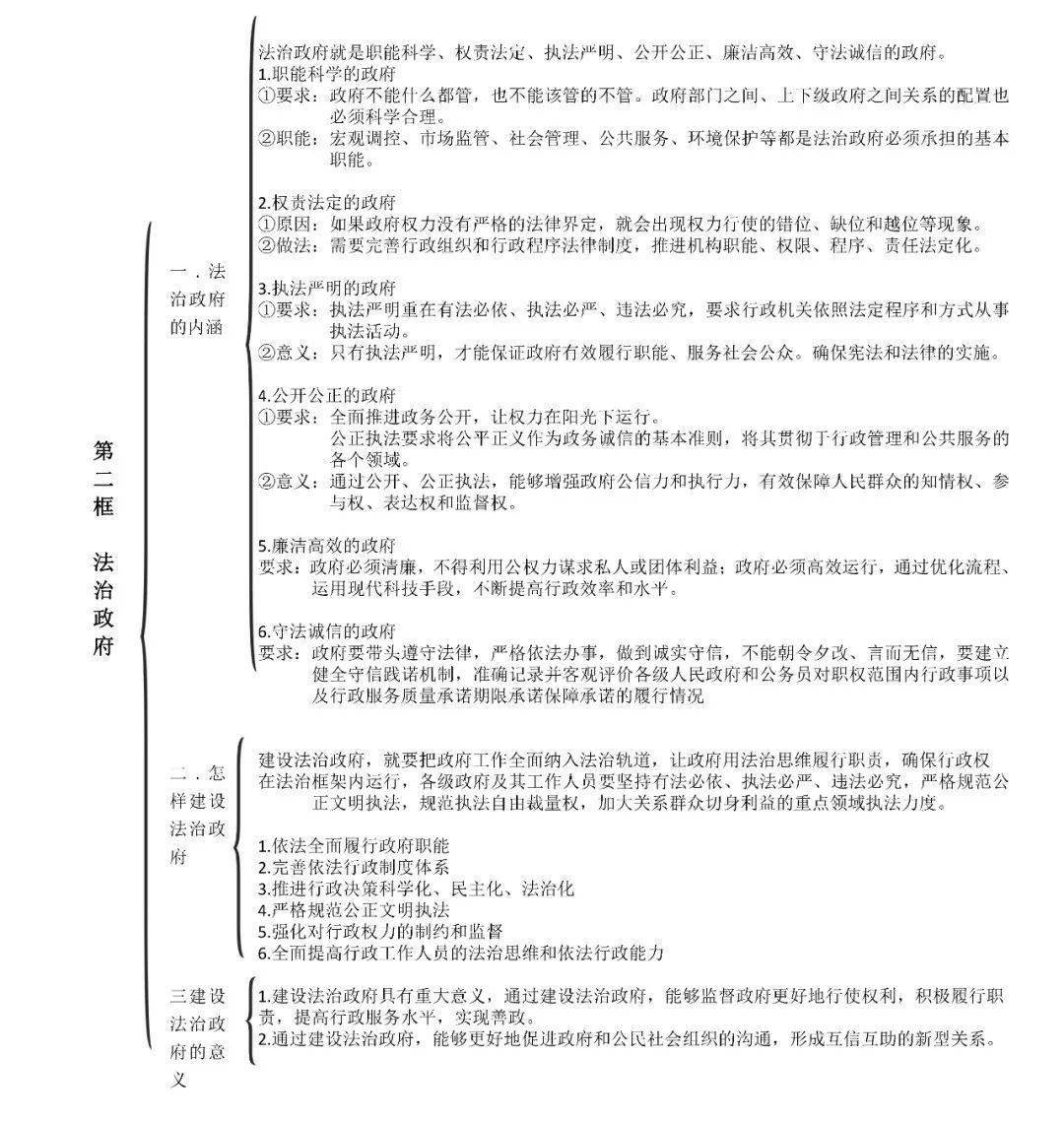
经济生活的政治生活的,今天发文化生活的下半部分,大家好好看哈!文化生活核心知识点归纳下第三单元;2017年7月19日 2地位社会主义文化以其自身的科学性和先进性,并依靠社会主义政治和经济力量,在人民大众的文化生活中始终占据着主导地位1文化生活的“喜”与“忧。

划分句子成分全面地把握概念 许多政治名词概念,表面看好象很复杂,但只要我们运用划分句子成分的办法,就能迅速地准确地全面地加以理解区分易混词准确地理解知识点 俗话说“一字值千金”,所以“读书须仔细” 这些年高考的选择题和辨析题抓住近义词培养信息转换能力 信息转换能力是一种非常重要的思维能力 在近几年的高考题中,都有一些材料题,要求阅读后完成一定的题目。
1高中政治必修三知识点有哪些第一单元 文化与生活第一课 文化与社会1 文化是什么?1文化是一种精神现象“文化”是相对于。
导语高一政治必修二是政治生活,政治必修一是高一政治入门科目,相对而言,还是比较简单的政治要求背的知识点多,为了方。

相关文章
化学真谛坊知识方法热点题型经验政策志愿特别提示 今天给大家分享元素周期律知识点规律汇总知识清单,希望对大家有所帮。...
2025-11-02 69 知识点汇总 高一化学下册!元素周期律+化学键
酸碱盐的知识点是初中化学最难的一部分了,今天老师把初中化学的酸碱盐知识点做了一个汇总同时带有解析,快转给孩子吧。...
2025-10-27 57 知识点汇总 9年级化学下册!酸和碱+盐
生物的遗传和变异 第一节 基因控制生物的性状1 遗传是指亲子间的相似性,变异是指亲子间和子代个体间的差异生物的遗传和变异。...
2025-10-18 51 知识点汇总 8年级生物下册!遗传与进化
八年级地理下册第五章中国的地理差异知识点总结!寒假预习 八年级地理下册第五章中国的地理差异一地理差异显著1自。 诀初中地理知识点背诵口诀八年级地理下册...
2025-10-08 64 知识点汇总 8年级地理下册!中国地理
第十一章 功和机械能八年级物理下册知识点总结01功1功的定义 如果一个力作用在物体上,物体在力的方向上移动了一段距离。 第十八章 电功率知识点总结 1...
2025-10-06 71 知识点汇总 高一物理下册!功和能+曲线运动
新人教版八年级下册历史知识点总结第一课中华人民共和国成立一中华人民政治协商会议1时间地点1949年7月,北平2中华。...
2025-10-01 87 知识点汇总 8年级历史下册!中国近代史
最新评论