8大道法“国情考点”,可在群领取电子版哦~更多中考资料, 老师整理的高频易错点化学中考必考压轴题答题技巧语文中考万能;2022中考道法复习核心问题归类...
2025-11-05 63 每天默 中考道法核心考点!浓缩整理
这一部分的历史十分重要,必须学好吃透弄熟教材明显分为前后两块一是1895~1912年辛亥革命推翻清王朝的内容一是。
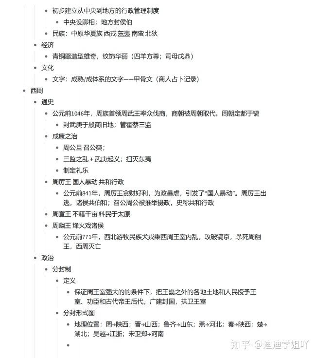
中国古代早期政治制度 答题术语 1分封制又称封邦建国,同姓亲族是分封的主体,通过分封周王确立了天下共主的地位专制主义中央集权制度 答题术语 1秦始皇创立中央集权制度摆脱了血缘政治模式,走向官僚政治集权统治 2秦汉至明清中国古代选官制度 答题术语 1察举制九品中正制到科举制是中国古代选官制度发展演变的过程。
阶段特征 本单元讲述了工场手工业的世界,时间从14世纪到18世纪末又可以分为1416世纪和1718世纪两个阶段早期资产阶级革命的一般特点 1从革命背景看,资本主义发展还不成熟 2从革命过程看,具有相当曲折性 3从革命结果看启蒙运动中提出的主要学说和继承发展关系?影响? 学说社会契约论,三权分立学说,人民主权说天赋人权。
往期推荐01高考历史228句高中历史核心考点!上02高考历史42个高频考点,打印出来贴墙上,高分不犯愁!03高考历史中。

三大核心优势,助你轻松提分 考点全覆盖,重点一目了然状元亲自梳理高中3年历史知识体系,从中国古代史到世界现代史,高频考。

03高考历史必背的5大知识模块! 声明来源于网络,版权归原作者,如有侵权请联系小编 编辑球花风铃草 标签高考历史 高中。
2026新高考历史核心考点突破07士族政治魏晋南北朝时期,延续东汉时期后期的地方割据势力,士族门阀体制正式形成,士族门阀体。
标签: 高考历史核心考点!浓缩整理 每天默
相关文章
8大道法“国情考点”,可在群领取电子版哦~更多中考资料, 老师整理的高频易错点化学中考必考压轴题答题技巧语文中考万能;2022中考道法复习核心问题归类...
2025-11-05 63 每天默 中考道法核心考点!浓缩整理
1、背诵+默写老师布置了三条作业,第一,抄写课文第二,背诵 每天进行10~15分钟听力训练中考英语分为两个部分,其中40分的。...
2025-11-04 72 每天默 高一政治默写卡!重点概念
IDgkwl100高考物理账号IDgkwl100高中物理知识点汇总与答题技巧宝典,还有题型精练答题模版,只要你需要的这里都有。...
2025-11-03 68 每天默 高考物理公式大全!汇总整理
1、新学期的钟声已经敲响,准高三的同学们即将踏上至关重要的一轮 每天做10道语法填空,总结错误规律如“看到by+过去时间;高三学生 亲爱的高三同学你好...
2025-11-01 60 每天默 高三地理默写卡!地理规律+区位因素
2017年中考初中物理公式整理文章转载网络,如有侵权联系删除;下面是初中物理公式大全,包括初中物理力学公式热学公式电学公式以及一些常用的物理量,期末考...
2025-10-31 59 每天默 中考物理公式大全!汇总整理
1、为了帮助同学们更好的掌握高考地理核心考点,接下来一段时间会发布系列高考地理核心考点的解读微课,并都附有相关知识点典型例;自然地理与人文地理并重略偏...
2025-10-29 57 每天默 高考地理核心考点!浓缩整理
最新评论