1、至于主观题的学习则更复杂一些首先必须分板块学习,因为每个板块的答题套路和考察方法都是不一样的,一定要分开比方说同样。 2、半张试卷不愁解题技巧花样...
2025-10-21 3 一看就懂 主观题不愁!高一答题模板
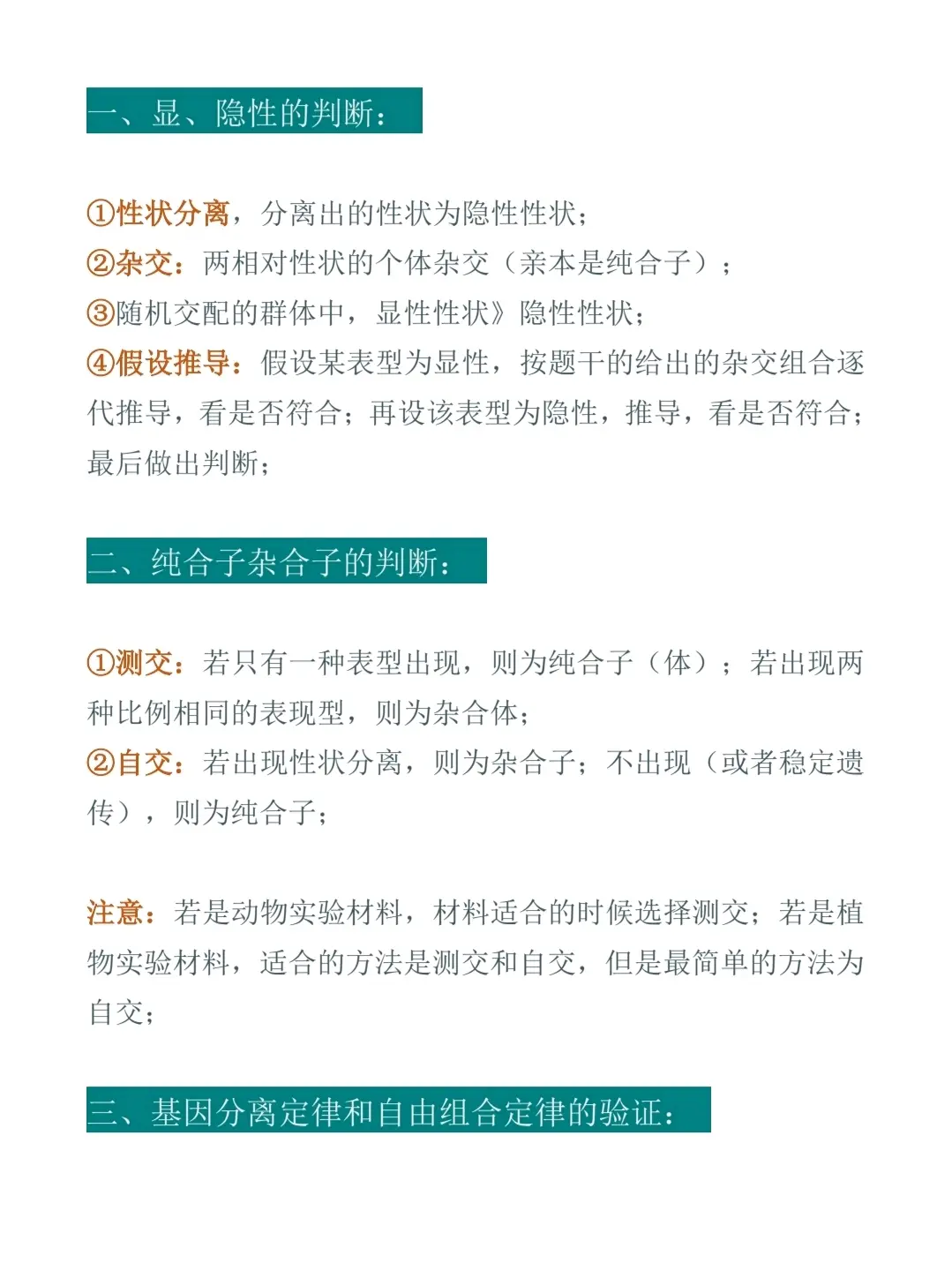
遗传类型题目的10种解题方法 ,送给那些对这类题不太熟悉或者有困难的同学 给学姐发生物25,即可白嫖 举报反馈 学姐分享学习资料带你逆。

遗传规律是高中生物学中的重点和难点内容,是高考的必考点,下面就遗传规律题解题技巧谈谈粗 浅认识 技巧一 生物性状遗传方式的 判断 准确 判。

标签: 遗传题不愁!高一解题技巧 一看就懂
相关文章
1、至于主观题的学习则更复杂一些首先必须分板块学习,因为每个板块的答题套路和考察方法都是不一样的,一定要分开比方说同样。 2、半张试卷不愁解题技巧花样...
2025-10-21 3 一看就懂 主观题不愁!高一答题模板
一最小公倍数法本法也是配平化学反应方程式惯用的方法,通常用于较简单的化学方程式的配平,或者作为配平复杂反应的辅助方主。 今天,王老师和大家分享的是九年...
2025-10-21 3 一看就懂 化学方程式配平不愁!9年级技巧
学习资料高一数学视频中考压轴题长按图片获得高价征稿,保底千 原因6上课一听就懂,其实没有真懂学习是从认识到自己不懂。 第一,教改后数理化难度提升,这是...
2025-10-19 7 一看就懂 带视频!中考数理化难点
至于主观题的学习则更复杂一些首先必须分板块学习,因为每个板块的答题套路和考察方法都是不一样的,一定要分开比方说同样。 主观题答题模板别看材料分析题简答...
2025-10-17 5 主观题不愁!高一答题模板 一看就懂
1、20个必考知识点+答题技巧,新初一抓紧掌握一数轴1数轴的概念规定了原点正方向单位长度的直线叫做数轴数轴的三。 2、追求数字解题能力,向学生灌输解题...
2025-10-08 13 一看就懂 一元一次方程不愁!7年级解题技巧
归纳起来就是一看二想三画图,根据模式去解题,具体来说,就是 5其他解题方法只要正确,或综合计算的都给分,扣分标准按14。...
2025-10-07 15 一看就懂 浮力计算不愁!8年级解题技巧
最新评论