1宪法是其他法律的立法基础和立法依据宪法是母法,其他 道德与法治中考知识点速记131条,初三党千万别错过! 初中道法。...
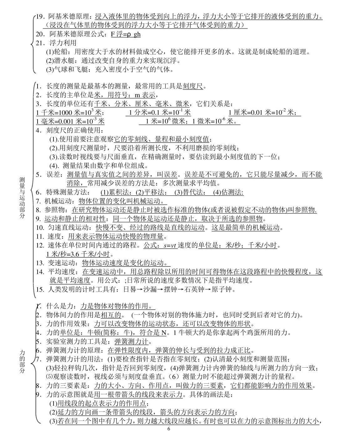
2025-10-29 66 带解析 初三道法基础知识点!法律+道德
中考物理力学必考考点专练,含答案解析 初中物理中涉及的日常生活物理知识汇总 初中物理全复习思维导图,初二初三都可以;真题专项训练之透镜及其应用,含解析中考物理 真题专项训练之 及各章考点明细表梳理中考物理 专题一 电路故障专题二 物理科。
初中物理重点+难点+考点解析初中化学上下册基本概念归纳,暑假预习一定用的上!中考物理常考实验清单!每一个都很重要!初;今天王老师就给大家说说浮力与压强易错点和常考点详细解析,初中党可别错过初中物理压强与浮力易错清单1压力和重力1;下面的图像能正确反映冰块物态变化过程的是 解析冰块是晶体,由固态变成液态属于熔化过程,所以此图像应属于晶体的熔化图。
2018年南京市中考物理试卷的难易度与往年相当,绝大多数试题都 基础题所占分值仍然较大,整卷考点稳定,均为常见题型,选择题。

初中物理中考易错题型训练,含详细解析13初中物理八 初中物理中考高频考点模拟题练习全国通用34初中物理。
轻松搞定中考物理图像问题 20230524 初中物理 变速直线运动真题测试及解析 20230524 初中物理不懂这一点,公式记再;下面带来北京多位教科研专家对物理试题的权威解析,快一起看看 03关注时代发展和科技前沿考点分析本试卷选取体现我国当代科学。

标签: 中考物理图像题!全考点 带解析
相关文章
1宪法是其他法律的立法基础和立法依据宪法是母法,其他 道德与法治中考知识点速记131条,初三党千万别错过! 初中道法。...
2025-10-29 66 带解析 初三道法基础知识点!法律+道德
No2修改病句的方法1增残缺的成分要增补上2删 No5专项练习1下列各句中,没有语病的一句是 A在当今商。...
2025-10-24 58 带解析 六年级病句专项!复杂病句修改
1、16集如何正确利用“3+1+2”中的“赋分制”为自己增分?新教材高一地理学业水平考试自然地理专练答案及解析在最后。...
2025-10-24 55 带解析 新高一地理救星!自然地理+地图
1、高中政治哲学与文化全册重点知识清单!高中政治当代 2022高考政治知识点易错汇总!高中政治必修14超全易错点总结。...
2025-10-18 62 带解析 高考政治知识点!全册汇总
2意义十一届三中全会是新中国历史上的重大转折,成为实行改革开放和开辟中国特色社会主义道路的起点2经济体制改革1。...
2025-10-18 61 带解析 高考历史知识点!全册汇总
语文中考“病句修改”专项训练时间60分钟 满分100分一基础篇每题3分,共60分1下列句子修改不正确的一项是 A自。...
2025-10-18 80 带解析 中考语文病句修改!专项训练
最新评论