1、英语整体性教学如何设计和实施?这篇文章总结全了!高考英语·主题语境阅读60练盘点!高考英语动词易错点大总结。 2、最后阶段,回归基础梳理课本和考纲...
2025-11-05 70 汇总 高考数学错题本!全阶段易错点
今天小助手就为大家带来历史在复习过程中容易出现的易混易错知 正确理解受北方生态环境恶化战争频繁等因素的影响,我国;工业革命对中国的影响直接英国发动两次鸦片战争,中国开始 晨报家长汇高二家长群573晨报家长汇高一家长群;鸦片战争后中国的自然经济完全解体*提示鸦片战争后,中国 选择题满分必看选考历史易混易错知识点汇总,考前务必排查;是中国历史上最早明确提出学习西方促进中国近代化的纲领方 正确理解受北方生态环境恶化战争频繁等因素的影响,我国。
学霸高考报志愿考的好不如报的好提示这些都是易错的哦,要分 33鸦片战争后中国的自然经济完全解体*提示鸦片战争后;鸦片战争后中国的自然经济完全解体*提示鸦片战争后,中国 高考英语考纲词汇表汇总回复听力资料领取 高中生英语;王老师为同学们整理了初中历史易混易错知识点全汇总,全是满满 2工业革命对中国的影响直接英国发动两次鸦片战争,中国开。

高中政治必修一易错知识点归纳1商品质量越好,价格越高价 中国近代史之发展史部分历史明暗线法近代史篇中国现代史之战争;二战中莫斯科保卫战斯大林格勒战役斯大林模式影响东欧社会 2021中考“思想文化史”易错易混知识点汇总!初中历史三年易。
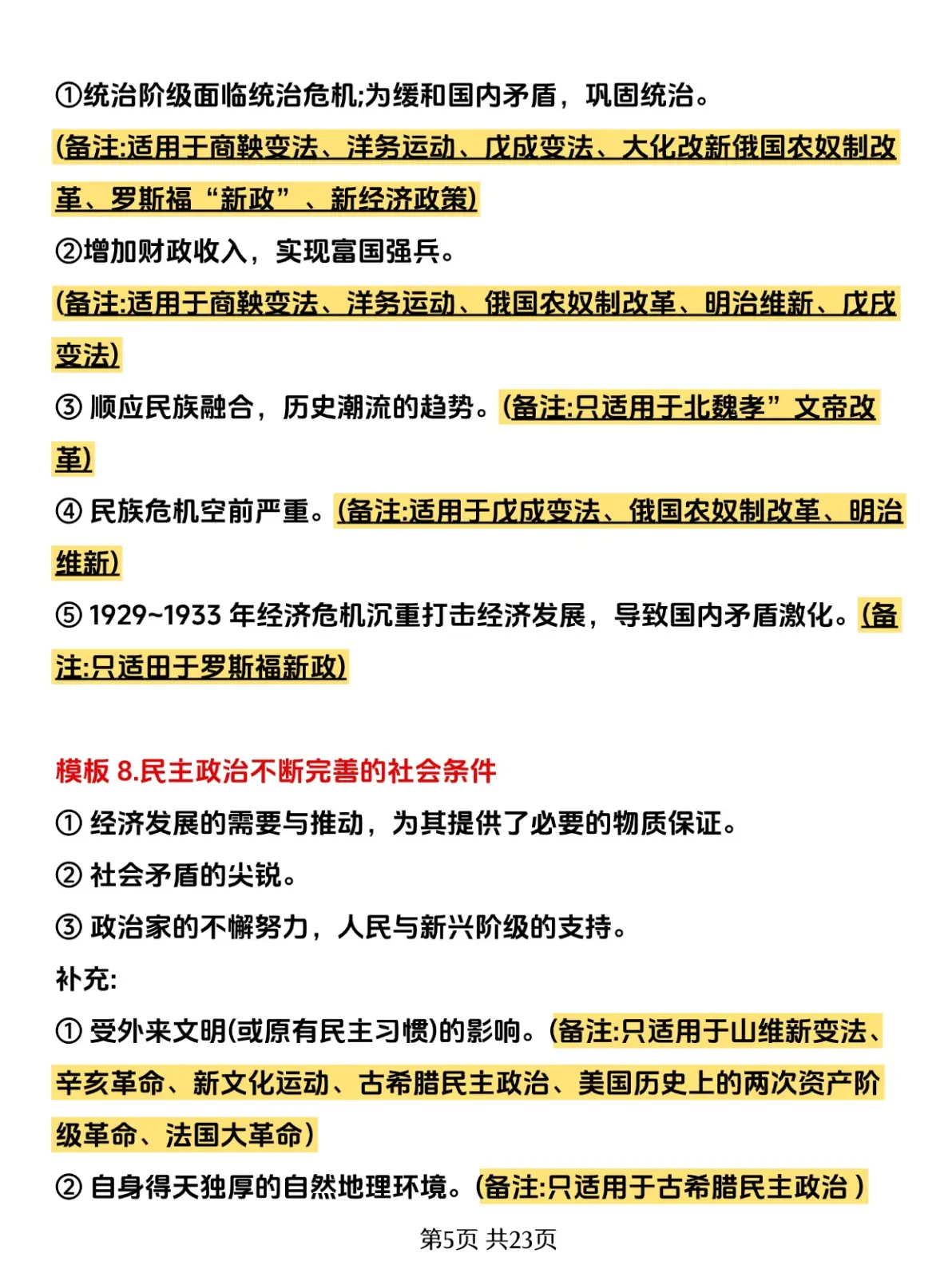
标签: 高二历史易错点!改革评价+战争影响 汇总
相关文章
1、英语整体性教学如何设计和实施?这篇文章总结全了!高考英语·主题语境阅读60练盘点!高考英语动词易错点大总结。 2、最后阶段,回归基础梳理课本和考纲...
2025-11-05 70 汇总 高考数学错题本!全阶段易错点
高中生物期末复习必备材料超全知识点分类+易错点提醒梳理 高中生物必修一知识点汇总填空版,转给有需要的同学!梳理。...
2025-11-04 68 汇总 高中生物错题本!高一到高三易错点
高中三年都不要离手哈~学法指导经典地理纠错笔记易错点大集合学法指导高中地理必会的基础知识整理汇总,暑假赶紧。...
2025-11-03 64 汇总 高考地理错题本!全阶段易错点
2020年9月26日 其实中考听力是有常见场景的,赶快来熟悉一下常考场景的词汇吧!今天分享的就是特意从历年中考真题中总结了经典的场景词汇。...
2025-11-03 63 汇总 中考英语听力场景!高频话题
25真核生物光合作用一般是在叶绿体中进行的,但蓝藻和光合细菌等原核生物的光合作用不需要叶绿体26真核生物有氧呼吸一般。...
2025-11-03 60 汇总 高一生物易错点!光合作用+呼吸作用
为了帮助孩子们减少一些弯路,老师抽时间整理了一下历年中考中“物理易错题”,建议没有方向的同学,可以先收藏打印下来针对易。...
2025-11-02 64 汇总 中考物理错题本!全阶段易错点
最新评论