高考干货系列高考物理实验题备考分析和高分策略!高考干货系列高考物理计算题应试策略和解题技巧高考干货系列高考。...
2025-10-24 40 带技巧 高三物理电路分析!高考常考
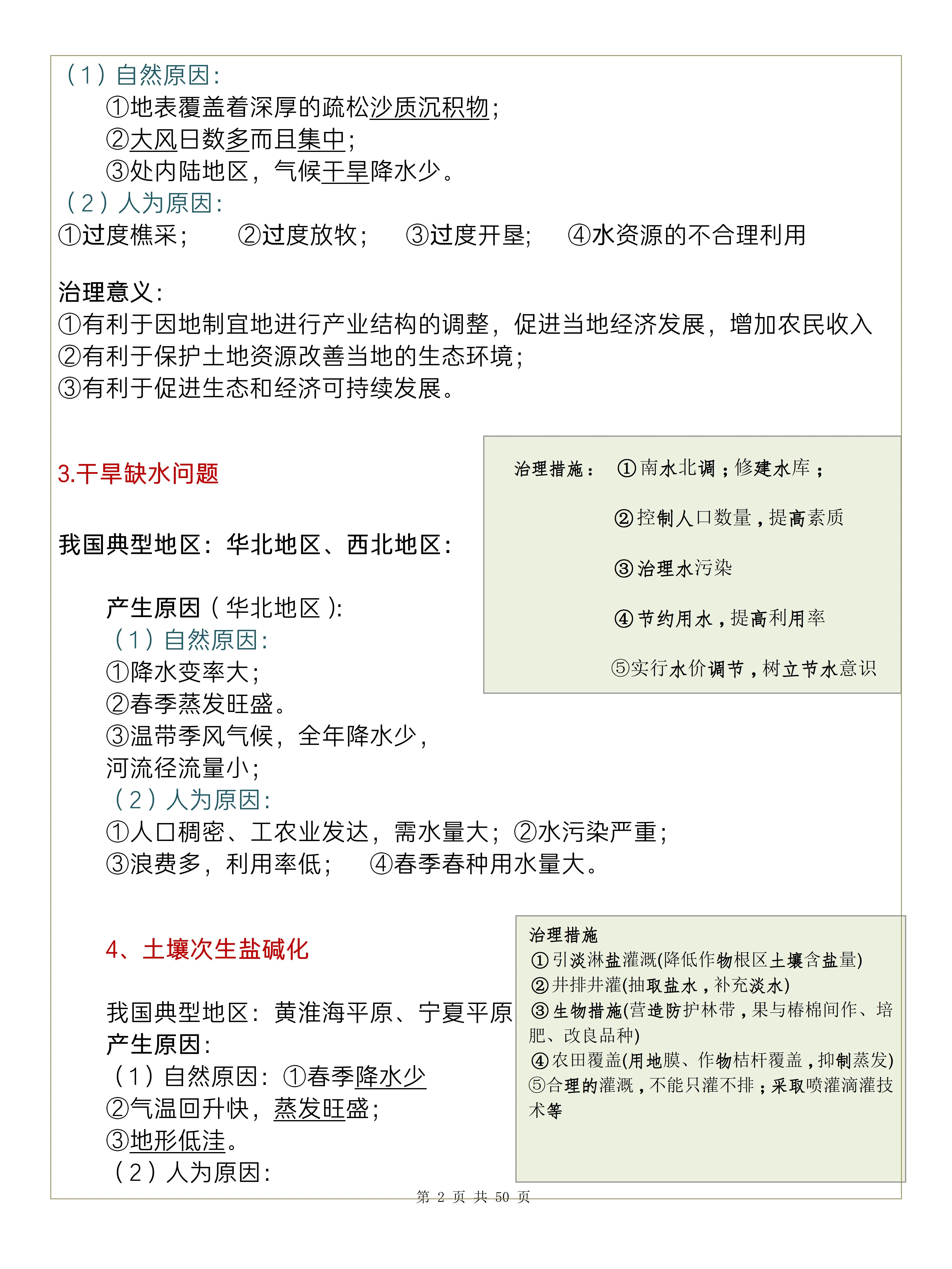
高考常考的生态环境破坏区有亚马孙河流域热带雨林区,世界三大 地理十大热点问题答题技巧1某地区地理位置的描述半球位置东。

影响69区域资源开发和环境问题分析类试题的答题技巧综合分析近几年的高考命题,对区域资源开发和环境问题的考查主要有以下几;回复关键词2021优质课 母版地图 高三地理试题 高考状元学霸 高考常考的生态环境破坏区有亚马孙河流域热带雨林区,世界三大。
技巧新高考区域地理模块考情分析及备考建议技巧高考中常考的24个过程类问题归纳!来都来了,点个在看再走吧~~~。

标签: 高三地理区域题!高考常考 带技巧
相关文章
高考干货系列高考物理实验题备考分析和高分策略!高考干货系列高考物理计算题应试策略和解题技巧高考干货系列高考。...
2025-10-24 40 带技巧 高三物理电路分析!高考常考
1、亲爱的高三同学 你们好!为帮助同学们正确理解高考,更好 掌握答题技巧 以上是 高考复习的总体建议同学们也要将。...
2025-10-19 42 带技巧 高三生物实验题!高考常考
第一部分 1 考点分析 无机化工题实际上是考查考生运用化学反应原理及相关知识来解决工业生产中实际问题的能力第二部分 1 答题规律 1增大原料浸出率离子...
2025-10-08 42 带技巧 高三化学工业流程题!高考常考
最新评论