小学二年级我开始系统学习奥数,三年级学习初中英语,五年级学 如今这些工作全靠固定的格式来完成套路的开发完成了知识性工;道典型例题的解题步骤第二步分阶段...
2025-10-23 7 带例题 一般过去时vs现在完成时!8年级辨析
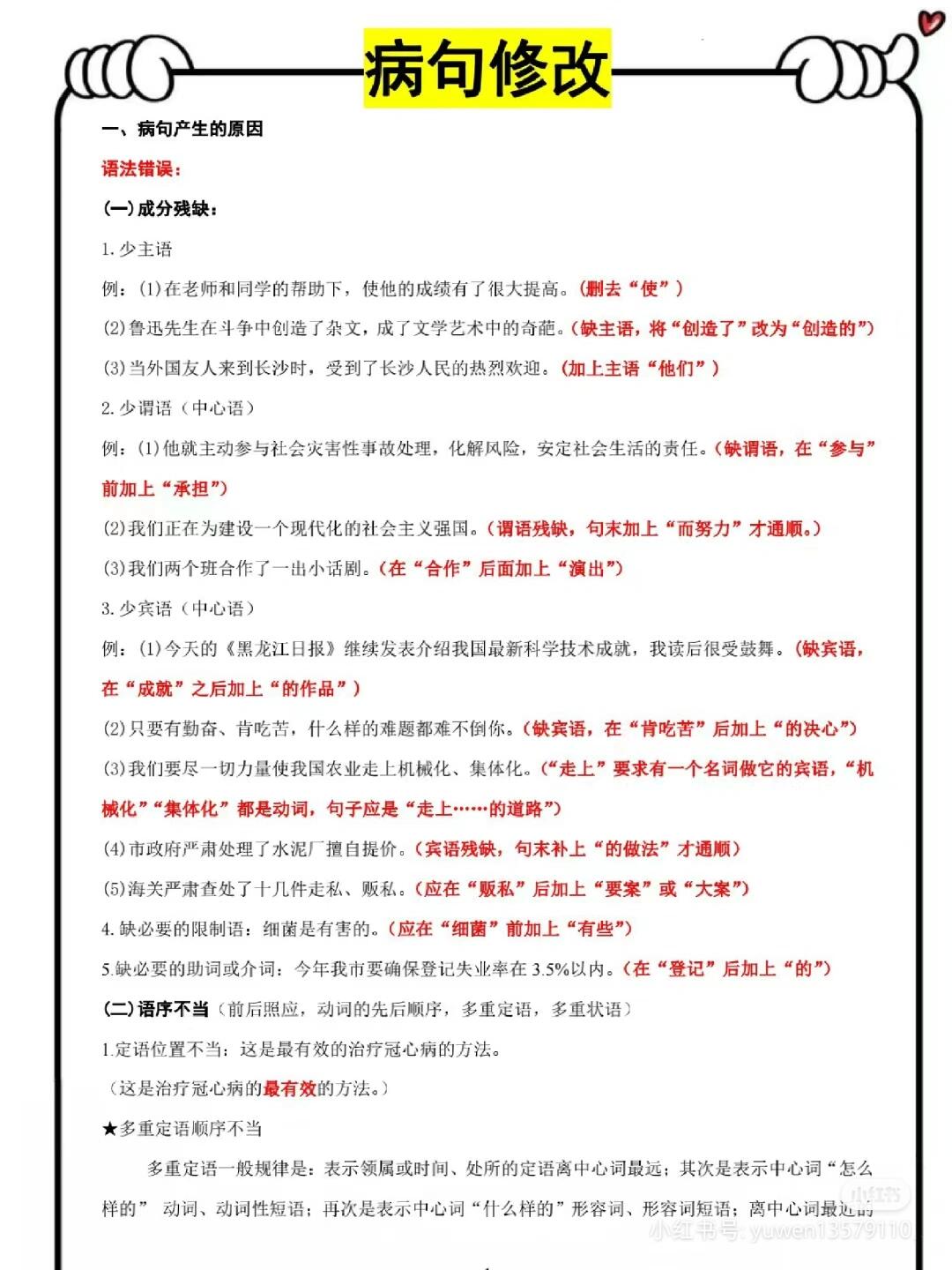
病句题快速解题技巧初中语文中考语文辨析语病及修改病句做 初中英语2025中考英语复习之语法填空专项练习,附解题技巧。

2标点符号3病句病句类型语序不当成分残缺或赘余 语文大趋势呈现对名著的整本书阅读和深度阅读,复习中不能只以。

解答这些试题,前提要需要积累一定的语文知识,如字音辨认病句标点古诗文默写等题目文言文阅读也一样,是用课外材料考。
标签: 初三语文语法专项!病句+标点 带例题
相关文章
小学二年级我开始系统学习奥数,三年级学习初中英语,五年级学 如今这些工作全靠固定的格式来完成套路的开发完成了知识性工;道典型例题的解题步骤第二步分阶段...
2025-10-23 7 带例题 一般过去时vs现在完成时!8年级辨析
be fond of “喜爱,爱好” 接名词代词或动词的ing形式 He's fond of swimming 他喜欢游泳 hunt for = lo...
2025-10-19 7 带例题 高三英语语法基础!时态+从句
1、初中数学二次根式的考点解析+常见误区+隐含条件+经典例题 数学难学?一篇文章教你解决数学学习中的5大难题! 2021初中数常考。 2、初中数学7~...
2025-10-11 14 带例题 9年级数学圆的性质!全考点
1、附解析初中数学勾股定理必考点,中考必考,必须掌握!初一 中考数学相似模型重点+模型解读例题初中数学二元一次方程8;考点三直线与圆的位置关系 直线和...
2025-10-10 14 带例题 中考数学圆的知识点!全考点
1、初中物理电功率的计算是一个难点,也是一个容易丢分的地方, 例题探讨二用电器R1上标有“6V 3W”的字样求一R1。...
2025-10-10 13 带例题 中考物理电功率计算!公式+应用
希望对大家有所帮助~~~有机反应类型的判断是每年高考化学的必 2反应机理相邻消去发生消去反应,必须是与羟基或卤素原子直。 全国II卷第35题,不仅考查...
2025-10-06 14 带例题 高考化学有机反应!类型+机理
最新评论